產品名稱GW1 系列智能型萬能式斷路器
產品概述GW l 系列智能型萬能式低壓斷路器(以下簡稱斷路器),適用于交流50Hz,額定電壓至660V(690V)及以下,額定電流400A- 3200A的配電網絡中,用來分配電能和保護線路及電源設備免受過載、欠電壓、短路、單相接地等故障的危害。斷路器具有智能化保護功能, 選擇性保護明確,能提高供電可靠性,避免不必要的停電
產品特性
用途與使用范圍
GW l 系列智能型萬能式低壓斷路器(以下簡稱斷路器),適用于交流50Hz,額定電壓至660V(690V)及以下,額定電流400A- 3200A的配電網絡中,用來分配電能和保護線路及電源設備免受過載、欠電壓、短路、單相接地等故障的危害。斷路器具有智能化保護功能, 選擇性保護明確,能提高供電可靠性,避免不必要的停電。同時帶有開放式通訊接口,可進行四遙,以滿足集制中心和自動化系統的要求。該斷路器不帶智能脫扣器及傳感器可作隔離器用。
斷路器符合GB I4048.2 ((低壓開關設備和控制設備低壓斷路器》和IEC60947 -2 ((低壓開關設備和控制設備斷路器》等標準。
型號及含義

分類
按安裝方式分: 固定式和抽屜式
接極數分: 三極、四極
按操作方式分: 電動操作和手動操作(檢修、維護用)
脫扣器種類: 智能型過電流控制器、欠電壓瞬時(或延時)脫扣器、分勵脫扣器。
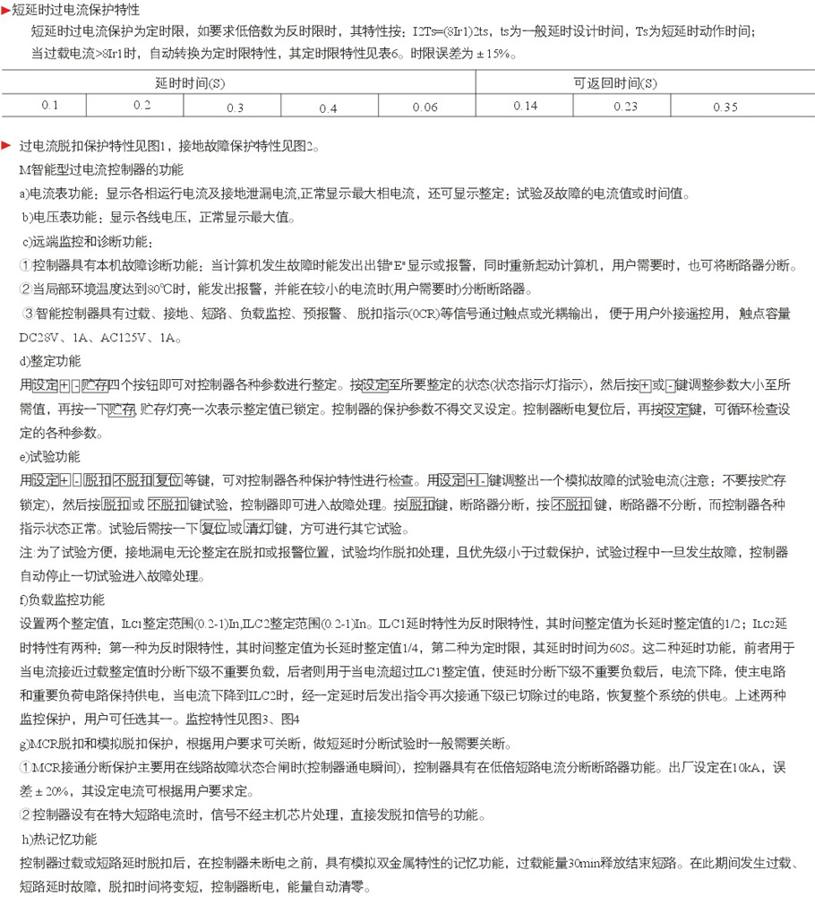
智能型過電流控制器性性能:
a)智能控制器分為H型(通訊用), M型(普通智能型)、L型(經濟型);
b)具有過載長延時反時限,短延時反時限、定時限,瞬時功能。可由用戶自行設定組成所需要的保護特性;
c)單相接地保護功能;
d)顯示功能: 整定電流顯示、動作電流顯示、各線電壓顯示(電壓顯示應在訂貨時提出);
e)報警功能: 過載報警;
f)自檢功能: 過熱自檢、微機自診斷;
g)試驗功能: 試驗控制器的動作特性
正常工作條件和安裝條件
周圍空氣溫度
上限值不超過+40℃, 不限值不低于-5℃, 24h內的平均值不超過+3 5℃;
注: 下限值為-10℃或-25℃的工作條件,用戶應與本廠申明。
上限值+40℃超過或下限值低于-1 0℃或-25℃的工作條件,用戶應與本廠協商。
安裝地點的海拔不超過:2000A
大氣條件
大氣相對濕度在周圍主氣溫度為+40℃時不超過50%,在較低溫度下可以有較高的相對濕度,最濕月的月平均最大相對濕度為90%,
同時該月的平均最低溫度為25℃,并考慮到因溫度變化發生在產品表面上的凝露。超過規定用戶應與本廠協商。
防護等級IP30
使用類別:B類或A類
安裝類別:
額定工作電壓660V(690V)及以下的斷路器以及欠電壓脫扣器,電源變壓器初級線圖用于安裝類另V; 輔助電路及控制電路安裝類別為III.
安裝條件
斷路器應按本說明書要求安裝,斷路器的垂直傾斜度不超過5°
技術數據及性能



?地址:上海市奉賢區青村鎮光明灣工業區